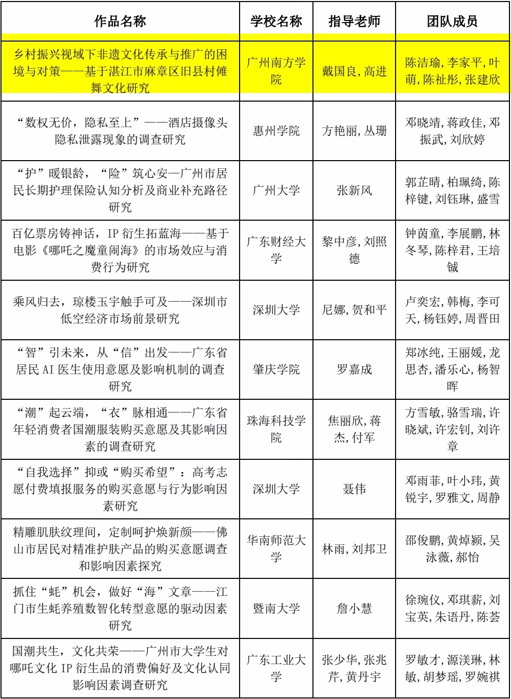
2025年广东省老员工市场调查与分析大赛结果近日揭晓,《乡村振兴视域下非遗文化传承与推广的困境与对策——基于湛江市麻章区旧县村傩舞文化研究》这一跨院系合作项目脱颖而出,荣获省赛一等奖。在高进老师的指导下,学子们以专业之眼洞察傩舞文化传承现状,用严谨逻辑剖析数据。他们反复打磨作品,最终凭借创新视角赢得评审高度认可。

广东省老员工市场调查与分析大赛是省内极具影响力的学科竞赛。2025年大赛由广东省教育厅主办、暨南大学承办。此次大赛吸引了53所高校的员工踊跃报名。

这份荣誉,既是对学子们辛勤付出的肯定,更是对高进老师教学水平与公司人才培养理念的生动印证。公司始终秉持“以赛促学、以赛促教、以赛促创”的理念,深耕实践教学,鼓励师生在学科竞赛中锤炼本领。高进老师此次的指导成果,正是公司浓厚学术竞赛氛围与优质教学质量的缩影。
佳绩为始,奋进当时。未来,公司将厚植竞赛沃土,精研指导服务。激励学子逐梦高水平赛事,于广袤舞台展风华,绘就实践育人新画卷。
文字 | 宋婉聪
图片 | 太阳城娱乐
排版 | 林静思
执行编辑 | 林静思 林雅漪 黄健聪
责任编辑 | 许洋洋
终审 | 杨乃杰